Topic/소프트웨어공학
IEEE 1471(ISO/IEC/IEEE 42010:2011)
차연성
2019. 4. 12. 00:39
728x90
연관토픽
기출문제
| 회차 | 문제 |
| 관리98-1 | 3. IEEE 1471에 대하여 설명하시오. |
개념 : 소프트웨어 아키텍처 표준 제시
- 소프트웨어 아키텍처 명세를 위한 메타모델을 규정한 IEEE 표준
- 소프트웨어 집약적 시스템의 아키텍처 기술요소와 행위를 표준화하여 다양한 소프트웨어 설계 및 활용, 이해관계자들 의사소통이 용이하도록 만든 표준 메타 모델
- 어떤 규모의 개발 프로젝트 및 조직에서도 유용하게 활용될 수 있도록 아키텍처 표현을 위한 요소 및 이들간의 관계를 개념적으로 보여줌
개정내역(IEEE 1471 → ISO/IEC/IEEE 42010:2011)
- ISO/IEC/IEEE 42010:2011, Systems and software engineering -Architecture description로 개정
- 현재 IEEE 1471의 가장 최신 버전은 ISO/IEC/IEEE 42010:2011로 이는 ISO/IEC 42010:2007과 IEEE 1471를 대체함
IEEE 1471의 필요성
| 종류 | 내용 |
| 표준화 | 아키텍처와 관련된 용어 및 개념의 통일 |
| 중립성 | 모델링언어, 방법론 제시하지 않고 개발 상위 레벨에서 추상화된 아키텍처 표현 |
| 유연성 | 다양한 규모의 시스템 구축 시 적용 가능 |
| 의사소통 | 요구사항/설계의 차이를 개선, 이해관계자 관점에서의 표현 |
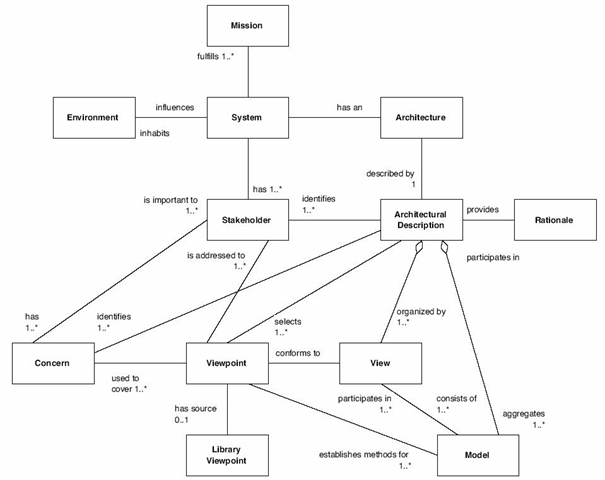
IEEE 1471의 구성도

IEEE 1471의 구성요소
| 구성요소 | 내용 |
| System |
|
| Stakeholder |
|
| Architecture |
|
| Rationale |
|
| Architecture Description |
|
| Concerns |
|
| View & Viewpoint |
|
| Library viewpoint |
|
| Environment |
|
| Mission |
|
IEEE 1471에서 규정하고 있는 아키텍처 개발의 주요 활동
- 아키텍처 관련 문서의 파악
- 이해관계자, 그들의 역할 및 아키텍처 상의 관심 사항의 파악
- 뷰 포인트의 선택 및 명세
- 뷰의 명세
- 뷰들간의 존재하는 불일치성의 파악 및 기록
- 선택되어 설계된 아키텍처에 대한 논리적 근거(Rationale) 작성
728x90